According to news on the website of the Ministry of Commerce on May 10, the United States has raised tariffs on US$200 billion of Chinese exports to the United States from 10% to 25%. China deeply regrets this and will have to take necessary countermeasures. control measures. China and the United States are once again under the cloud of a trade war.
Tariffs involve a large number of textiles
According to Trump’s announcement on July 10 The Prudential government announced a list of plans to impose a 10% tariff on approximately US$200 billion of Chinese products. The product categories include seafood, fruits and vegetables, yarn, wool, raincoats, jackets, etc.
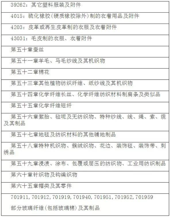
According to statistics from the China Chamber of Commerce for Import and Export of Textiles, the U.S. proposed tax list covers 6,031 tax numbers, including more than 1,000 tax numbers for textile and apparel products, involving most textile raw materials. , semi-finished products and a small amount of clothing accessories, mainly including textile raw materials (cotton, silk, wool, linen, etc.); yarns and fabrics (made of cotton, wool, silk, linen, chemical fiber, glass fiber, etc.); carpets; industrial textiles; Leather and fur clothing, hats and gloves, plastic raincoats, etc. Commodities such as woven clothing, knitted clothing and home textile products with large export volumes from China to the United States are not included in the list. The value of China’s textile and apparel exports to the United States is approximately US$10.3 billion, accounting for 22.6% of China’s textile, apparel and raw material exports to the United States, and involves about 20,000 export companies.
Involved products include (only products under textile and apparel statistics):

According to preliminary compilation by the China Textile and Apparel Industry Federation, there are approximately more than 900 tax codes in the list, covering 927 textile products, involving almost all products in Chapters HS50-60. Including all yarns, fabrics/fabrics of various raw materials (cotton, wool, silk, hemp and chemical fibers), as well as industrial textiles and some textile machinery products, the annual export value to the United States is approximately US$4 billion. This list does not include clothing products and most home textiles.
The export amounts to the United States in 2017 under Chapter HS50-60 involving tax increases are as follows:
What impact will it have on the textile industry
The already sluggish market has worsened
Affected by the general environment, in the first half of this year, the textile industry The overall performance of the market is relatively average. After mid-April, the number of orders on the market dropped sharply, and the off-season arrived more than half a month earlier than in previous years.
Take conventional nylon spinning products as an example. During the visit, a cloth boss said that the sales volume of conventional products this year was nearly 30% lower than in previous years, and the price has also dropped. many. At present, the inventory of a large number of conventional fabrics is high, making it difficult to ship. Some products are even sold at a loss.
The United States is China’s second largest textile and apparel export destination (after the European Union). In 2017, China’s textile and apparel exports to the United States were approximately US$58.4 billion, accounting for 18.4% of China’s total textile and apparel exports. .
In June last year, China Silk City Network conducted a survey on the Sino-US trade war. At that time, many cloth bosses said that some American customers were worried about Uncertainties caused by trade frictions lead to cancellation of orders, and some customers use the trade war as an excuse to lower prices, which ultimately leads to traders being unable to accept orders.
The sudden intensification of Sino-US trade friction in a short period of time will most likely worsen the already sluggish textile market.
Trade war affects exchange rate
Every time Sino-US trade friction intensifies Or when it eases, the futures market and stock market will undergo drastic changes, and the exchange rate of the RMB against the US dollar, which is most closely related to textile people, will also fluctuate significantly.
In previous visits, textile foreign trade bosses generally stated that only a stable exchange rate is most beneficial to them. When the exchange rate decreases, their profits will decrease; when the exchange rate increases, their profits will decrease. , although their profits on the surface have increased, the other party will often use this as an excuse to lower the price, which means that the profit has not changed. However, once the exchange rate corrects, the negotiated price cannot be increased, and the profit will not rise. Fall instead.
Therefore, no matter whether the exchange rate increases or decreases significantly, it will do more harm than good to textile foreign trade enterprises.
The trade war accelerates the transfer of the textile industry
With the domestic environmental protection, Safety production and other aspects are becoming more and more strict, and personnel costs are getting higher and higher. In order to reduce production costs, some companies have moved production facilities from China to Southeast Asia.
According to market reports earlier, last year’s Sino-US trade friction also accelerated this process.
Although Southeast Asian countries have a series of problems such as industrial support, personnel quality, and cultural environment improvement, their low labor costs are enough to offset most of their disadvantages.
In previous research, we also learned that for many fabric orders exported to Southeast Asia, the end customers are actually the European and American markets; some European and American customers will ask companies to send products directly to them Garment factories built in Southeast Asia.
The renewed intensification of the trade war between China and the United States may make some hesitant investors determined to reap the “fisherman’s benefits” in Southeast Asia.
From “winning with price” to “winning with quality”
For a long time, Chinese textiles have given people the impression of being of high quality and low price. However, with the continuous increase in various costs in the past two years and the impact of the textile industry in Southeast Asian countries, the traditional “win with price” has become increasingly outdated.
At the 125th Canton Fair, which concluded on May 5 this year, the textile and apparel transaction volume was US$1.62 billion, a year-on-year increase of US$200 million. While transactions stabilized, quality characteristics began to emerge. Data show that the turnover of 20% of the brand exhibition areas reached 28.8% of the total turnover, and new buyers accounted for 42.15% of the total number of buyers.
As a “barometer” of foreign trade, the new characteristics of the Canton Fair show that my country’s textile exports are moving from “winning by price” to “winning by quality.”
In previous visits, some fabric bosses said that because the fabrics they make are of high quality, they have no worries about sales and relatively high profits. The Sino-US trade friction has basically no impact on them What impact will it have.
For enterprises, the food delivery market this year has been relatively flat, and the intensified trade friction between China and the United States may make the already difficult business even worse. There may be recurrences in Sino-US trade, but the overall sluggish textile environment is difficult to change in a short time. What textile companies need to do now is to improve the quality of their products, make long-term plans, and face future changes with a normal mind. </p


